通知公告 当前所在位置:首页 >> 新闻动态 >> 通知公告
中国科技政策与管理学术年会 “城市创新与协同治理”分论坛征文
发布时间:2025-10-02 点击次数:960
分享到:

一、会议组织

第二十一届中国科技政策与管理学术年会暨研究会理事会拟于2025年10月25-26日在武汉举行。本次会议由中国科学学与科技政策研究会主办,华中科技大学管理学院承办,《科学学研究》《科研管理》《科学学与科学技术管理》和《Innovation and Development Policy》编辑部协办。中国科学学与科技政策研究会名誉理事长方新教授担任本次年会主席,中国科学学与科技政策研究会理事长穆荣平教授担任大会学术委员会主席。

学术委员会成员(按姓氏拼音排序):

蔡莉、陈光(北京)、陈光(成都)、陈劲、陈凯华、陈衍泰、陈悦、崔维军、樊春良、方新、郭京京、胡志坚、焦豪、李光、李廉水、李晓轩、李垣、李正风、梁正、柳卸林、毛昊、孙玉涛、魏江、武建龙、吴建南、许冠南、薛澜、杨治、游光荣、张古鹏、张卫国、赵兰香、周江华、朱桂龙、朱雪忠。

本次会议公开征集论文投稿,经专家匿名评审出高水平论文,由研究会颁发证书,并按照主题和期刊要求推荐至《科学学研究》《科研管理》和《科学学与科学技术管理》优先发表(未被期刊录用的论文不影响会后其他会议或期刊投稿)。同时欢迎英文文章投稿,会议录用论文将推荐至《Innovation and Development Policy》优先发表。

二、主题与征文

本次会议同步举办“城市创新与协同治理”分论坛。旨在汇聚各方智慧,深入探讨城市创新生态构建路径与协同治理机制,为打造富有活力的创新城市、落实中央城市工作会议精神贡献智慧和方案。投稿请注明“城市创新与协同治理”分论坛。

会议议题和征文议题包括但不限于:

(1)城市高质量发展的路径与实践

(2)人民城市科创空间理论构建与模式

(3)教育科技人才一体化改革与城市发展

(4)全球城市创新街区比较

(5)未来产业与都市工业

(6)策源功能区“三级跳”突破

(7)共创空间、概念验证中心、孵化器、加速器的理论与实践

(8)科技成果转化案例分析

(9)城市更新的理论与实践

(10)十五分钟生活圈的转型发展

(11)超大城市职住平衡

(12)科技园区的类型、实践及耐心资本应用

(13)多元主体协同治理与创新生态系统培育

(14)国企转型集成服务商的理论与实践

(15)城市政策协同性与治理效能提升

三、论文投稿要求

1.论文全文投稿提交时间:即日起至2025年10月10日。

论文录用反馈时间:2025年10月11日。

2.提交方式:

请点击:https://21stcstpmconf.scimeeting.cn/

3.语言:中英文均可。

4.全文撰稿格式要求请按照《科学学研究》的投稿要求,注明作者、单位及联系电话等信息;英文稿件格式请参照《Innovation and Development Policy》。

四、参会报名方式

1.会议报名截止时间:2025年10月15日。

2.理事报名:点击下方链接进行注册报名及缴费:https://21stpmconf.scimeeting.cn/

或扫描下方二维码进行报名。

3.非理事报名:点击下方链接进行注册报名及缴费:

https://21stcstpmconf.scimeeting.cn/

或扫描下方二维码进行报名。

五、参会费用

1.参会现场缴费或提前转账缴费。

2.会议代表注册费标准(单位:元)

以上费用不含住宿、差旅费,食宿统一安排。

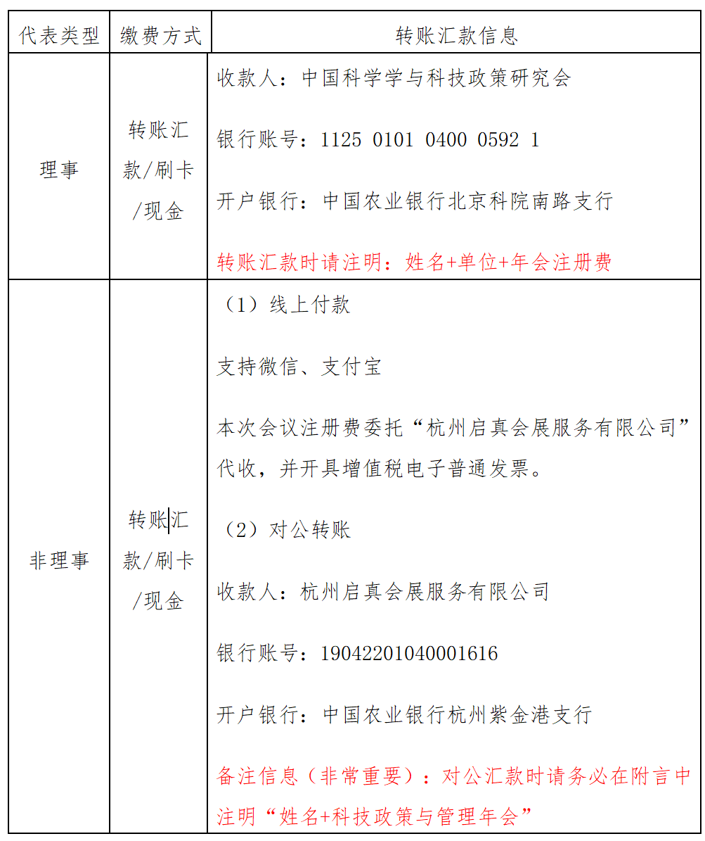
3.缴费方式

4.主会场地址:

武汉东湖宾馆

特别注意,请各位报名参会老师务必按照提示在指定渠道进行报名,以免因审核不通过导致不能参会。

六、联系方式

中国科学学与科技政策研究会

理事报名:

杨  丽 13718790333

投稿事宜:

寇明桂 18811255708

华中科技大学

参会事宜:

丁秀好 15926493758

马增继 18064072223

杭州启真会展服务有限公司

非理事缴费、发票事宜:

程文秀 15990153584

会务服务:

严倩倩 15905817050

住宿事宜:

曾  欣 19560191782

分论坛联系人:

谢泊明 15797749983

2025年10月2日

附酒店预订信息:

注:参会代表需通过会议网站预订住宿,享受协议价。房间数量有限,为保证您的顺利参会,请尽早预订。